北京市人民政府办公厅关于贯彻落实《政府网站发展指引》的实施意见京政办发〔2017〕51号
【打印页面】【关闭页面】来源:首都之窗 发布时间:2017-12-27
各区人民政府,市政府各委、办、局,各市属机构:
为深入贯彻落实《国务院办公厅关于印发政府网站发展指引的通知》(国办发〔2017〕47号,以下简称《发展指引》)精神,进一步加强全市政府网站建设管理,引领政府网站创新发展,提升政府网上履职能力和服务水平,结合本市工作实际,现提出以下实施意见。
一、总体要求
(一)指导思想。深入学习贯彻党的十九大精神,以习近平新时代中国特色社会主义思想为指导,深入学习贯彻习近平总书记两次视察北京重要讲话和对北京工作的一系列重要指示精神,牢固树立和贯彻落实新发展理念,牢牢把握首都城市战略定位,按照建设法治政府、创新政府、廉洁政府和服务型政府的要求,适应人民群众新期待和新需要,坚持分级分类、问题导向、利企便民、开放创新、集约节约的工作原则,全面提升政府网站信息发布、解读回应、办事服务、互动交流的能力和水平,打通信息壁垒,推动政务信息资源共享,切实推动政府网站有序、健康、创新发展,以信息化推进首都治理体系和治理能力现代化。
(二)发展目标。适应互联网发展变化,推进集约共享,持续开拓创新,让人民群众在共享互联网发展成果上有更多获得感。到2018年底,政府网站开办整合更加规范有序、服务功能更加完善便捷、信息数据更加集约开放、安全防护更加稳定可靠、保障机制更加健全有力;到2019年底,将政府网站打造成为更加全面的政务公开平台、更加权威的政策发布解读和舆论引导平台、更加及时的回应关切和便民服务平台;到2020年底,建成以市政府门户网站为主平台、市政府各部门各单位和各区政府网站为支撑的整体联动、高效惠民的网上政府。
二、明确职责分工
(一)管理职责
市政府办公厅是全市政府网站的主管单位,负责推进、指导、监督全市政府网站建设和发展。各区政府办公室、市政府各部门、各单位办公室是本地区、本部门、本单位及本系统政府网站的主管单位。主管单位负责对政府网站进行统筹规划和监督考核,做好开办整合、考核评价和督查问责等管理工作。
市网信办统筹协调全市政府网站安全管理工作。市经济信息化委负责全市政府网站基础设施的规划、建设和管理工作。市编办、市公安局、市通信管理局作为全市政府网站的协同监管单位,共同做好网站标识管理、域名管理和网络内容服务商(ICP)备案、网络安全等级保护、打击网络犯罪等工作。
(二)办站职责
市政府门户网站(“首都之窗”)由市政府办公厅主办,市经济信息化委承办。各区政府门户网站的主办单位是区政府办公室,市政府各部门、各单位网站的主办单位是其办公室。主办单位承担网站的建设规划、组织保障、健康发展等职责,配合有关部门做好安全管理工作。主办单位可指定内设机构或委托其他专门机构作为承办单位,具体落实主办单位的有关要求,承担网站技术平台建设维护、安全防护,以及内容发布、审核检查、传播推广和页面设计等日常运行保障工作。
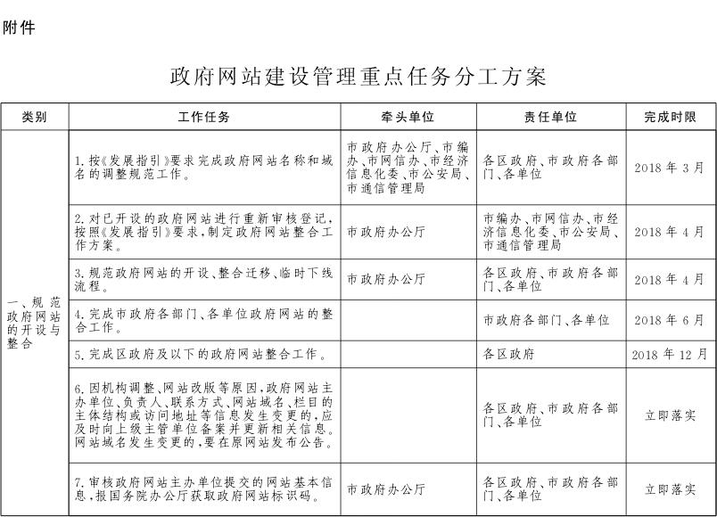
三、规范政府网站的开设与整合
(一)规范政府网站名称和域名
市政府办公厅负责推进、指导、监督全市政府网站的名称和域名规范工作,明确本市政府网站名称和域名规范工作的具体要求。
各区政府、市政府各部门、各单位的网站要以本地区、本部门、本单位机构名称命名。政府网站要使用以.gov.cn为后缀的英文域名和符合要求的中文域名,不得使用其他后缀的英文域名。要对照检查网站名称和域名是否符合《发展指引》要求,并按照市政府办公厅工作部署开展网站名称和域名的规范工作。
(二)规范整合现有政府网站
市政府办公厅负责推进、指导、监督全市政府网站的清理整合工作,对已开设的政府网站进行重新审核登记,统筹做好政府网站的整合迁移、临时下线工作。政府网站的整合迁移、临时下线由主办单位提出申请,逐级审核,经市政府办公厅审批同意后启动。
各区政府、市政府各部门、各单位只开设一个网站,其所属部门、单位不单独开设政府网站,通过上级单位网站开展政务公开、政务服务、政务宣传等;开展重大活动或专项工作时,可在政府门户网站或部门网站临时开设专栏专题。
各区政府、市政府各部门、各单位要对本地区、本部门、本单位及本系统的政务服务网、公共资源交易网、数据开放网等各类网站进行全面梳理,摸清底数。2018年6月底前完成市政府各部门、各单位政府网站的规范整合工作,2018年12月底前完成区级及以下政府网站的规范整合工作。
(三)规范新增政府网站开设程序
拟新开设政府网站的,经本单位主要负责人同意后,向市政府办公厅提出申请。经市政府办公厅批准后,政府网站主办单位向机构编制部门提交加挂党政机关网站标识申请,按照流程注册政府网站中文域名;向电信主管部门申请网络内容服务商(ICP)备案;根据网络系统安全管理的有关要求向公安机关备案;在“全国政府网站信息报送系统”中进行登记并获取政府网站标识码后,方可上线运行。
四、加强政府网站功能建设
(一)完善信息发布功能。建立完善政府网站常态化信息发布机制,及时准确发布重要会议、重要活动、重大决策信息。依法依规做好概况信息、机构职能、负责人信息、文件资料、政务动态、信息公开指南及目录和年报、社会关注度高的统计数据等信息的发布工作。对中国政府网、市政府门户网站发布的重要政策信息,要在12小时内转载。
(二)强化解读回应功能。政府网站发布重要政策文件时,要同步制作便于公众理解和互联网传播的解读产品,通过数字化、图表图解、音频、视频、动漫等形式予以展现,增强政策的传播力、影响力、公信力。对涉及本地区、本部门、本单位的重大突发事件,要会同宣传部门,按程序在政府网站上及时发布回应信息,公布客观事实,并根据事件发展和工作进展发布动态信息,表明政府态度。对社会公众关注的热点问题,要邀请相关部门作出权威、正面回应。重要政策文件、解读产品、回应信息要及时报送市政府门户网站,并主动向各类传统媒体和新媒体平台推送,扩大传播范围,增强互动效果。
(三)整合办事服务功能。依托政府门户网站,整合全市政务服务资源与数据,加快构建权威、便捷的一体化互联网政务服务平台,设置统一的办事服务入口,发布政务服务事项目录,编制网站在线服务资源清单,细化规范办事指南和要求,与线下办理保持一致。整合各区、各部门、各单位办事服务系统前端功能,实现网站统一受理、统一记录、统一反馈。办事服务功能要有机关联文件资料库、互动交流平台、答问知识库中的信息资源,形成互联互通的政务信息资源库,让“数据多跑路、群众少跑腿”。
(四)提升互动交流功能。政府门户网站要搭建统一的互动交流平台,根据工作需要,实现留言评论、在线访谈、征集调查、咨询投诉和即时通讯等功能,为听取民意、了解民愿、汇聚民智、回应民声提供平台支撑。政府网站要建立网民意见建议的审看、处理和反馈等机制,做到件件有落实、事事有回音;对收集到的意见建议要认真研判,有参考价值的政策建议要按程序转送业务部门研究办理,提出答复意见;定期整理网民咨询及答复内容,做好意见建议受理反馈情况的公开工作,列清受理日期、答复日期、答复部门、答复内容及有关统计数据等。各区政府、市政府各部门、各单位要对中国政府网、市政府门户网站转办的网民意见建议,认真研究办理、及时反馈。
五、推进政府网站集约化建设
(一)推进市、区两级政府网站集约化平台建设。市政府办公厅负责全市政府网站集约化工作的统筹推进、组织协调和考核管理。市政府办公厅、市经济信息化委等有关部门要尽快研究制定本市政府网站集约化建设工作方案。市经济信息化委负责市级政府网站集约化平台的建设维护,并牵头制定各项接口数据标准,市政府各部门、各单位网站逐步向市级平台迁移。经市政府办公厅批准后,各区政府建设本区集约化平台,并与市级集约化平台实现互联互通和协同联动。
(二)加快推进信息资源整合共享。构建分类科学、集中规范、共享共用的全平台统一信息资源库,按照“先入库,后使用”原则,对平台上各政府网站的信息资源统一管理,实现统一分类、统一元数据、统一数据格式、统一调用、统一监管。已建成的集约化平台要进一步完善功能,使平台具备与政务公开、政务服务、电子证照库等系统和数据库对接融合的扩展性。
六、做好政府网站安全防护和创新发展
(一)加强网站安全防护。政府网站要根据网络安全法等相关法律法规要求,贯彻落实网络安全等级保护制度,加强网络安全监测预警技术能力建设,建立安全监测预警和应急处置机制,定期开展网站安全管理和防护检查。政府网站服务器不得放在境外,禁止使用境外机构提供的物理服务器和虚拟主机。对监测发现或网民举报的假冒政府网站,经核实后,市政府办公厅要及时会同网信部门处理。在政府网站遭受重大网络攻击、域名劫持、网页篡改等网络安全突发事件后,公安部门应立即组织有关单位、技术力量采取果断措施,及时消除危害,并依法开展调查处理工作。
(二)推进政府网站创新发展。要利用大数据、云计算、人工智能等新技术,提供个性化服务,根据用户群体特点和需求,为残疾人、老年人、外籍人士等群体提供无障碍浏览功能;优化网站搜索功能,提供关键字推荐、拼音转化、通俗语言搜索功能,实现多维度分类展现;通过自然语言处理等相关技术,自动解答用户咨询。构建开放式网站系统框架,融合新技术、加载新应用、扩展新功能,实现平滑扩充和灵活扩展;开放网上政务服务接口,引入社会力量,开展预约查询、证照寄送以及在线支付等服务。对政府网站用户的行为信息进行大数据分析,对政府网站各项功能进行客观量化评价,为改进工作提供建议。推进政府网站向移动终端、自助终端、热线电话、政务新媒体延伸;加强与网络媒体、电视广播、报刊杂志等的合作,通过公共搜索、社交网络等公众常用的平台和渠道,传播政府网站的声音。
七、组织保障
(一)健全协同机制。政府网站主管单位要建立与本级宣传、网信、编制、电信主管和公安部门的协同机制,做好政府网站重大事项沟通交流、信息共享和问题处置等工作;要与宣传、网信部门建立政务舆情回应协同机制,督促相关单位及时通过政府网站、新闻媒体和网络媒体等发布回应信息;要建立政府网站间协同联动机制,畅通沟通渠道,共同打造整体联动、同步发声的政府网站体系。
(二)强化考评监管。市政府办公厅要制定政府网站考评办法,将考评结果纳入政府年度绩效考核,列入重点督查事项。各区政府要根据实际情况完善政府网站年度绩效考核办法。要完善奖惩问责机制,每季度对政府网站信息内容开展一次巡查抽检,并及时在门户网站公开检查情况;加大问题网站曝光力度,对严重问题网站的主管、主办、承办单位进行通报,并对相关责任人进行严肃问责。政府网站主管单位和主办单位要分别编制政府网站监管年度报表和政府网站年度工作报表,确保数据真实、准确、完整,于每年1月31日前向社会公开。
(三)加强运维保障。政府网站要实行专人负责制度,对信息内容和安全运行负总责,加强内容审核和保密审查。建立24小时值班制度,编辑、审核和发布信息,及时处理政府网站突发情况。健全读网制度,设立质量管理岗位,加强日常监测,每日浏览网站内容,及时发现问题、纠正错漏并做好记录。对网民提出的纠错意见要在2个工作日内予以答复。政府网站主办单位要把政府网站经费足额纳入部门预算,科学核定政府网站运行维护经费,统筹安排好网站的栏目策划、宣传解读产品制作等内容保障工作经费。
(四)加强队伍建设。要将政府网站工作纳入干部教育培训内容,定期组织开展培训,不断提高机关工作人员知网、懂网、用网的意识和水平,提升网上履职能力。加强专业人才培养,努力打造一支熟悉政务工作和互联网传播规律,具有高度政治责任感和工作担当的专业化队伍。积极开展试点示范,树立标杆典型,建立交流平台,加强业务研讨,分享经验做法,共同提高管网、建网、办网的能力。
各区政府、市政府各部门、各单位要按照明确的重点任务分工,细化措施,狠抓落实;市政府办公厅将对本实施意见落实情况开展督查。
附件:政府网站建设管理重点任务分工方案
北京市人民政府办公厅
2017年12月7日








、






当前位置: